招生代码:12688(国标代码) 1275(江苏省高招代码)
首页
学院概况
学院简介
就业情况
全景导航
院系专业
专业介绍
招生动态
最新资讯
招生章程
招生进度
招生类别
提前招生
普通招生
招生信息
招生简章
招生计划
历年分数
聚焦苏卫
优秀学生风采录
视频展示
校园生活
新生指南
学生资助
社团活动
友情链接
首页
学院概况
学院简介
就业情况
全景导航
院系专业
专业介绍
招生动态
最新资讯
招生章程
招生进度
招生类别
提前招生
普通招生
招生信息
招生简章
招生计划
历年分数
聚焦苏卫
优秀学生风采录
视频展示
校园生活
新生指南
学生资助
社团活动
友情链接
学生资助
首页
>
学生资助
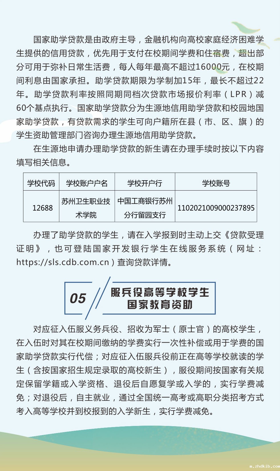
2024年资助政策宣传——米兰体育彩票官方网站学生资助政策简介
发布时间:2024-08-25
阅读人数:
返回
ac米兰官方合作伙伴